At Skyworx Indonesia, our solutions are crafted to transform the banking and financial industry through cutting-edge technology. We offer scalable, secure, and intelligent systems that empower institutions to operate more efficiently, adapt faster, and innovate confidently.

Skyworx's Loan Origination System (LOS) automates loan onboarding, integrates with SLIK and eKYC, ensures compliance, and accelerates processing for micro, SME, and consumer loans in both conventional and Sharia banking.

Skyworx's Collection & Recovery Management System (CRMS) streamlines loan collections with AI-driven analytics, prioritizing high-risk accounts and optimizing strategies to maximize recovery rates while reducing operational costs.

Skyworx's Document Management System (DMS) automates document workflows, enhances accuracy, ensures regulatory compliance, and simplifies handling of sensitive loan-related documents for seamless operations.

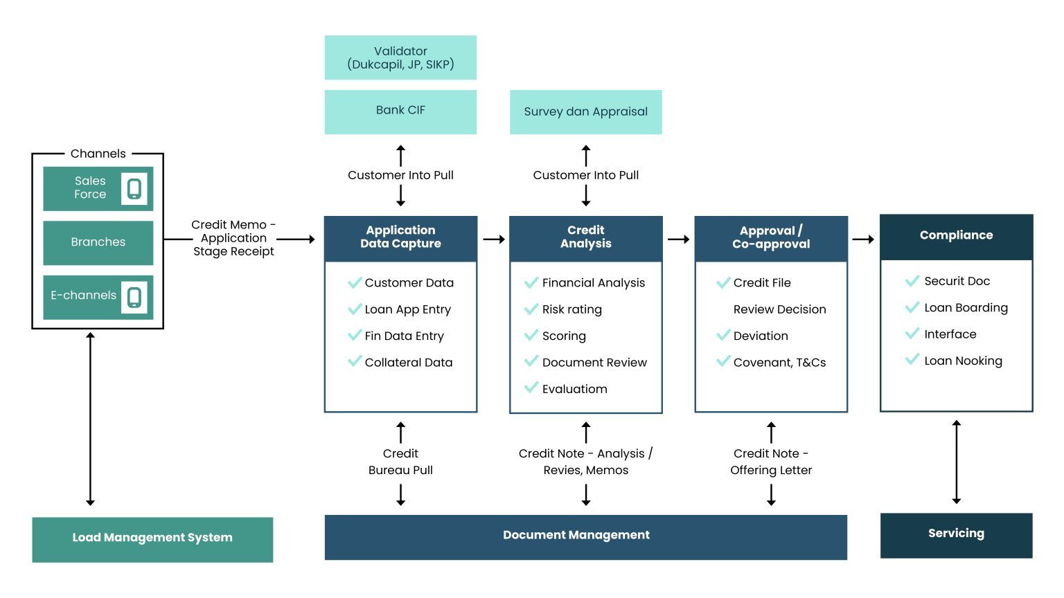
Skyworx's Integrated Credit Operation System (ICOS) automates credit operations, from document indexing to approval workflows, supporting conventional and Sharia institutions with comprehensive visibility and control.

Skyworx's AI-Powered Lead Scoring uses predictive analytics to prioritize high-quality prospects, helping financial institutions optimize resources and improve conversion rates effectively.

Skyworx's AI-Driven Credit Scoring combines traditional and alternative data with machine learning, delivering dynamic, real-time borrower credit assessments for more accurate decisions.

Skyworx's AI Fraud Detection identifies suspicious patterns using machine learning, enabling financial institutions to detect and prevent fraud early in the loan onboarding process.

Skyworx's Automated Document Processing uses AI-driven OCR to extract, verify, and process loan documents, enhancing accuracy and streamlining workflows in real-time.

Skyworx's Customer Risk Assessment tool dynamically evaluates customer profiles using real-time transaction data, enabling proactive and efficient risk management.